#1149. [CTSC2007]风玲Mobiles

内存限制:162 MiB 时间限制:10 Sec

题目描述

输入格式

输出格式

输出仅包含一个整数。表示最少需要多少次交换能使风铃满足Ike的条件。如果不可能满足,输出-1。

样例

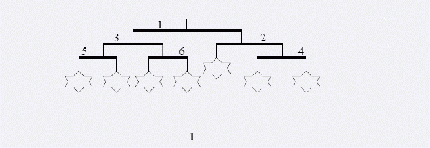
样例输入


			
6
2 3
-1 4
5 6
-1 -1
-1 -1
-1 -1

样例输出


			
2

数据范围与提示