#1962. 模型王子

内存限制:64 MiB 时间限制:10 Sec

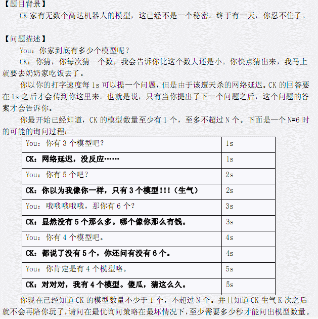
题目描述

输入格式

输入数据共一行,两个整数N,K,用一个空格隔开,具体意义如题目中所述。

输出格式

输出数据共一行,为最少所需要的时间S。

样例

样例输入


			
5 3

样例输出


			
5

数据范围与提示

对于全部的数据,1 < = K < = 100,1 < = N < = 10^5