#3160. 万径人踪灭

内存限制:256 MiB 时间限制:10 Sec

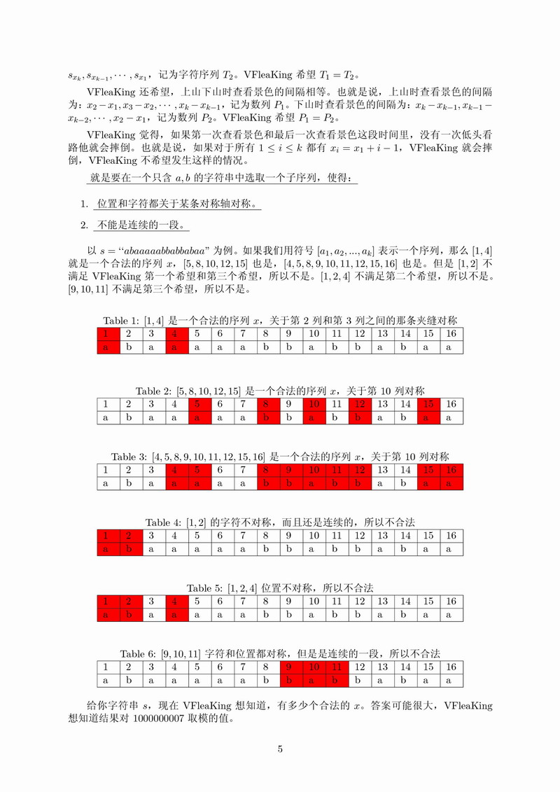
题目描述

输入格式

输出格式

样例

样例输入


			

样例输出


			

数据范围与提示