#4772. 显而易见的数论

内存限制:256 MiB 时间限制:40 Sec

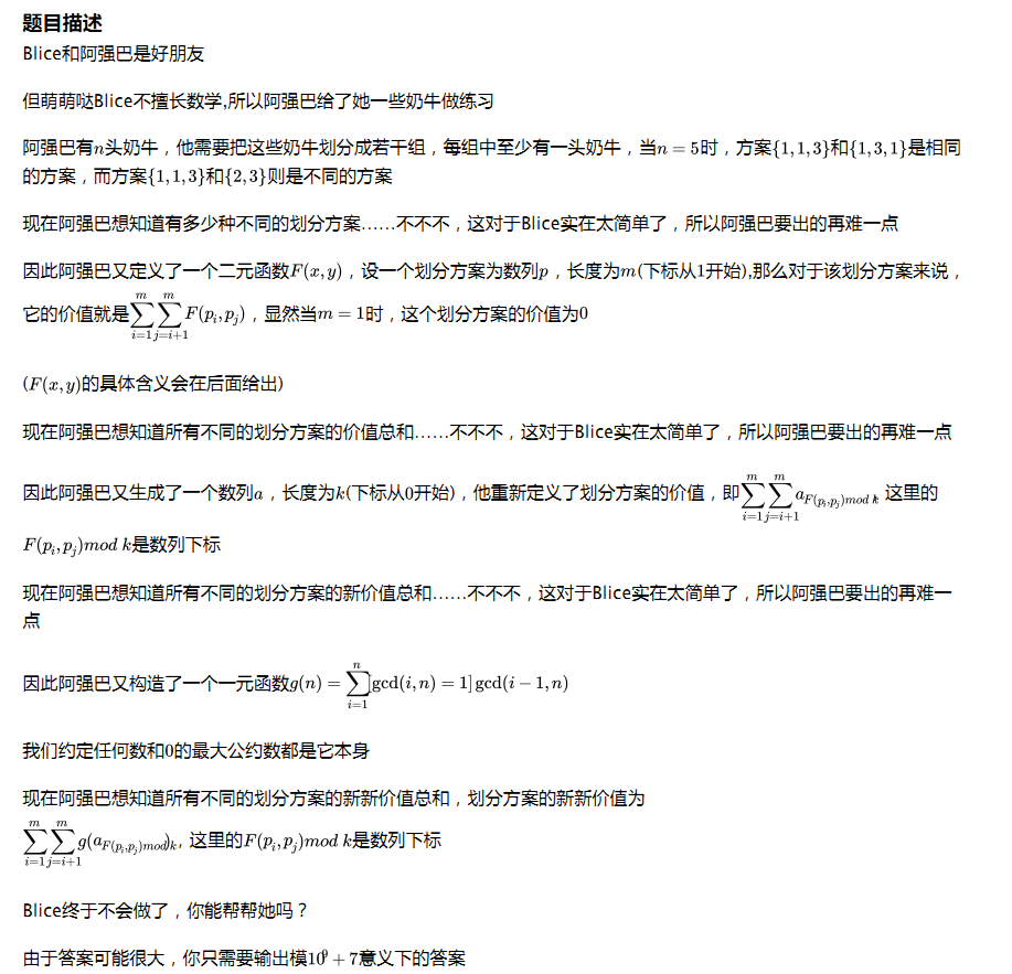
题目描述

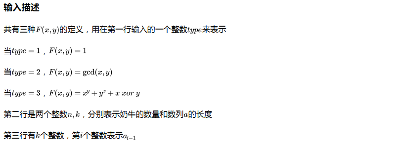
输入格式

输出格式

样例

样例输入


			
input 1
1
3 3
0 1 2

input 2
2
5 4
4 1 5 2

input 3
3
7 5
12 11 45 6 2

样例输出


			
output 1

4

output 2
31

output 3
7346

数据范围与提示